分享图

尿黄、眼黄、皮肤黄是怎么回事,怎么办?

来源: 发布时间:2026-03-27 16:54:19 浏览次数: 【字体:

当你发现自己尿黄、眼黄、皮肤黄时,要引起高度警惕,可能是由于血中胆红素增高出现了黄疸。黄疸不是一种疾病,而是由于各种原因引起胆红素代谢障碍导致血中胆红素升高引起机体组织黄染的一种常见临床症状与体征。当血中胆红素浓度升高但低于正常值两倍以下时,肉眼看不到明显的组织黄染,称为隐性黄疸;当血中胆红素浓度超过正常值两倍以上时,巩膜、皮肤、粘膜及其他组织和体液黄染,称为显性黄疸。临床上常听病人描述尿黄、眼黄、皮肤黄,通常就是病人已有黄疸的表现。

715e43cd542a44c7ae1b6e12b21b9133.jpg 

图片来源于搜狗百科

胆红素的代谢器官主要是血、肝、肠,基本代谢过程是:衰老的红细胞破坏、分解释放血红素胆绿素非结合胆红素(血液)结合胆红素(肝脏)胆道肠肝循环(肠道)。因此,凡是引起胆红素代谢异常的各种原因均可导致黄疸,如引起红细胞破坏过多、肝脏摄取、结合、排泌胆红素障碍、胆道梗阻的各种疾病均可表现为黄疸,临床上主要见于肝胆系疾病,亦可见于某些急性传染病、代谢病、血液病、先天性疾病等。根据病因学,黄疸可分为四类:溶血性黄疸(肝前性黄疸)、肝细胞性黄疸(肝性黄疸)和梗阻性黄疸(肝后性黄疸、胆汁淤积性黄疸)、先天性非溶血性黄疸。无论哪种黄疸,如不早期诊断、及时治疗,会导致全身各系统严重损害,最后危及生命。

发现黄疸该怎么办?

发现可疑黄疸时,首先要确诊是否黄疸,然后要明确黄疸的病因类型和具体病因,最后才能对因治疗。

一、确诊是否黄疸

可疑黄疸时,立即到医院门诊抽血检查血中胆红素浓度,确认是否黄疸。

正常血液胆红素浓度不超过17.1μmol/L1mg/dl)。一旦查到血胆中红素浓度升高,即可确认黄疸。血清胆红素浓度为17.134.2μmol/L12mg/dl)时,肉眼看不出黄疸,称隐性黄疸;血清胆红素浓度高于34.2μmol/L2mg/dl)时,巩膜、皮肤、黏膜以及其他组织和体液出现黄染,则为显性黄疸。

二、明确是哪种类型的黄疸

黄疸可由不同原因引起,根据胆红素代谢的不同环节出现故障分为溶血性黄疸、肝细胞性黄疸和阻塞性黄疸三大类。不同类型的黄疸治疗方法大相径庭,就是同一类型的黄疸治疗方法也各不相同。比如;溶血性黄疸关键是要找到溶血的原因,蚕豆病应避免接触蚕豆等,球形红细胞增多症则需切除脾脏以减少红细胞破坏;肝细胞性黄疸则需去除病因,如是病毒性肝炎引起者需抗病毒治疗,如是药物性肝病则需停药、护肝;梗阻性黄疸根据梗阻部位分为肝内毛细胆管、肝内胆管、肝外胆管,肝内毛细胆管阻塞引起肝内胆汁淤积综合征属于内科性黄疸,不需要外科干预,激素治疗效果较好,预后良好;肝内外胆管梗阻引起的梗阻性黄疸,需要手术治疗才能痊愈(称为外科黄性疸)。因此,判断黄疸的病因性质对作出正确的临床诊断和采取有效治疗具有非常重要的意义。

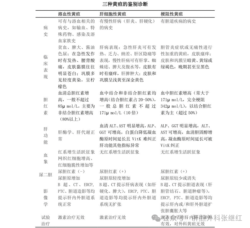
黄疸明确后,首先要明确是溶血性黄疸、肝细胞性黄疸还是梗阻性黄疸?根据黄疸性状、胆红素、肝酶学、尿胆红素和尿胆原检查可基本明确黄疸的病因学分类(如下表)。

a50ac21264964fd4a9bdadf161f25b1a.png   

三、根据黄疸病因类型不同采取进一步明确诊断和制定治疗方案

如是溶血性黄疸,则建议到血液内科进一步确诊,明确病因后采取合理治疗,如系小儿患者,则建议到儿科或儿科医院血液科进一步确诊;需要外科切脾的患者再回到肝胆外科进行脾切除。

如是肝细胞性黄疸,建议到消化内科进一步诊治,包括抗病毒、保肝、利胆、消炎等治疗。

如是梗阻性黄疸,则需到肝胆外科进一步明确是内科性黄疸还是外科性黄疸,然后根据病情选择不同治疗方法,基本原则是内科黄疸采取保守治疗,外科黄疸采取外科手术治疗或胆道介入治疗以消除引起黄疸的原因或/和通畅胆汁引流。

张继红医生团队在梗阻性黄疸的诊治方面积累了丰富的临床实践经验。基本原则是有的放矢地采取影像学诊断技术明确胆道梗阻的原因,针对不同原因采取去除病变、解除梗阻、通常胆汁引流的治疗手段(详见本公众号文章“如何诊治梗阻性黄疸?”)。